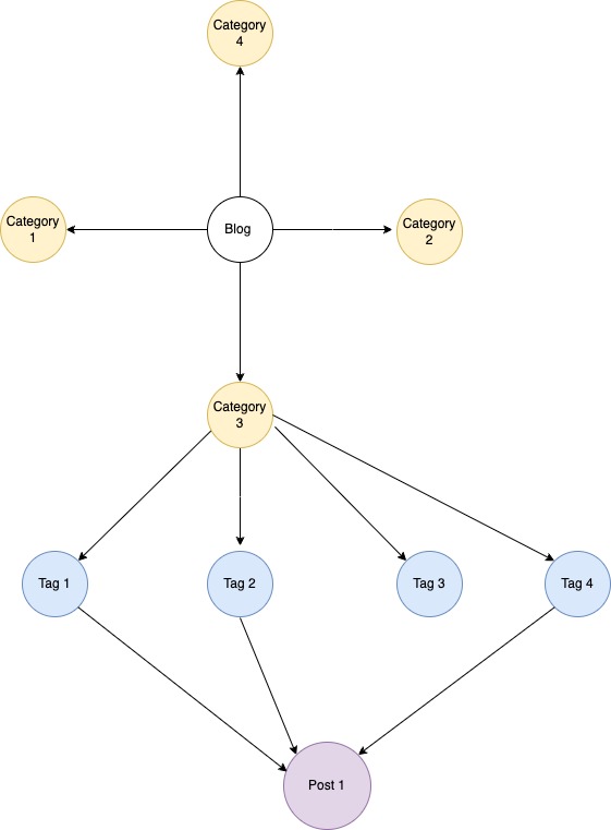
One thing I admire about Obsidian is its Graph view. I was imagining how it will look like if we make a similar graph view with the blogposts, its categories, and tags.

The similar graph is available in the Logseq as well. I was going through the Logseq’s repos to understand how the graph was built. It was using clojure which is beyond my knowledge.
Then later through some Stack Overflow conversation I realized the our own D3 can do that. I’m still wondering why didn’t I thought about this earlier.
The graph view involves quite a handful of new concepts to learn. On top of that data preparation for 80+ posts are not going to be a pleasant experience. Having said that replicating the graph view will give a sense of content.
This is what I’m going to spend my leisure time on. Lets see where it takes us to.
Page source
Page last updated on: 2025-12-23 17:51:53 +0530 +0530Git commit: ebe0152